Java Selenium – QA Automation Project Execution Simulation (Agile Sprint Model)
Most learners complete a Selenium course but still struggle to explain how real QA work happens in projects.
They know tools, but not workflows like Agile, sprint execution, bug tracking, or team collaboration.
This Java Selenium QA Project Simulation is designed to bridge that gap.
Instead of theory, you will experience how real QA teams work using sprint-based Agile execution, structured tasks, and real project-like workflows.
If you’re searching for a selenium live project for practice or want to understand QA Engineer tasks in real environments, this program gives you that clarity through execution.
Why This Program Exists
Most courses teach Advanced Selenium with Java automation testing, but they do not show how work is handled inside real teams.
This creates confusion when learners try to apply their knowledge in interviews or jobs.
This program focuses on how projects actually run. You will not just learn tools, but understand how tasks are assigned,
executed, tracked, and delivered in a structured Agile environment.
Your Role in the Program
You will work as a Junior QA Team Member (Project Contributor Role).
This role is designed to match entry-level industry expectations while giving you real responsibility.
You will perform tasks similar to what a QA Engineer does in real projects, but in a guided and structured environment suitable for learners transitioning into practical experience.
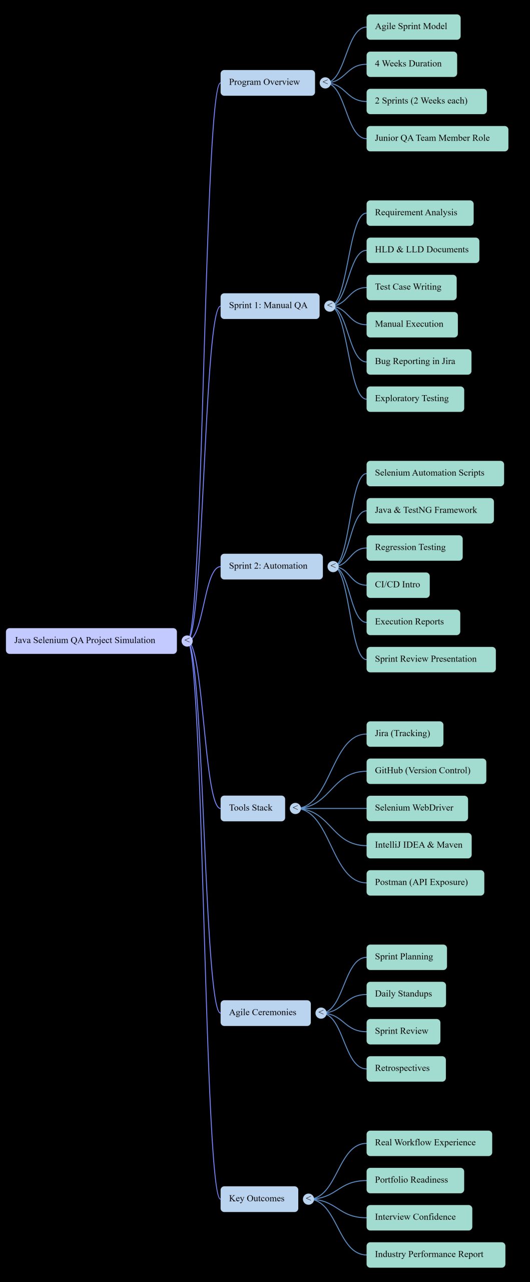
Program Structure (4 Weeks Agile Model)
- Total Duration: 4 Weeks
- Total Sprints: 2
- Each Sprint: 2 Weeks
Each sprint is designed to simulate real project timelines where you understand requirements, execute testing, and contribute to delivery within structured workflows.
Sprint 1 (Week 1–2) — Requirement Understanding & Manual QA Execution
In real projects, QA does not start with tools. It starts with understanding the system.
This sprint focuses on building that foundation using real project documents and structured workflows.
Project Documents You Will Work With
- High-Level Design (HLD) overview
- Low-Level Design (LLD) insights (simplified)
- Feature descriptions and user flows
- Acceptance criteria / functional requirements
Tasks You Will Perform
- Requirement analysis and feature breakdown
- Writing test cases and test scenarios
- Creating use cases and preparing test data
- Manual testing execution
- Bug identification and reporting using Jira
- Understanding bug life cycle
Additional Real-World QA Activities
- Exploratory testing
- UI and usability validation
- Test case prioritization
- Test coverage understanding
- Participating in test case reviews
- Observing QA and developer collaboration
Explore How Real QA Project Work Happens
If you want to understand Agile sprint execution and real QA workflows, you can reach out to discuss how this program works.
Sprint 2 (Week 3–4) — Automation & Workflow Execution
After understanding the system and manual testing, you move into automation and advanced workflow execution.
- Convert manual test cases into Selenium automation scripts
- Work with reusable methods (basic framework thinking)
- Perform regression testing
- Generate test execution reports
- Participate in sprint review presentation
- Get introduction to CI/CD workflows
Agile Workflow You Will Practice
You will not just learn Agile theory. You will actively participate in sprint-based execution similar to real teams.
- Sprint Planning
- Daily Standups
- Sprint Review
- Retrospective Meetings
Tools & Technologies You Will Use
Automation Stack
- Java
- Selenium WebDriver
- TestNG
Development Environment
- IntelliJ IDEA
- Maven
Project Tools
- Jira (task & bug tracking)
- GitHub (version control)
Supporting Tools
- Postman (API testing exposure)
- Agile boards (sprint tracking)
What You Will Achieve
- Hands-on experience with QA project workflows
- Understanding of Agile sprint execution
- Test case creation and bug reporting experience
- Selenium automation using Java
- Exposure to regression testing practices
- Project-based work for portfolio readiness
Want to Practice QA in a Real Sprint Setup?
Reach out to understand how tasks, testing, and automation are handled in this structured Agile simulation.
Frequently Asked Questions
Is this a real project or just training?
This is a structured QA project simulation designed to replicate how real software testing workflows happen in companies. You will work with project documents, perform testing tasks, and follow Agile sprint execution similar to real QA teams.
Do I need prior Selenium knowledge?
Yes, basic understanding of Java and Selenium is recommended. This program focuses on applying that knowledge in a project environment rather than teaching Selenium from scratch.
What tasks does a QA Engineer perform in real projects?
QA Engineers analyze requirements, understand HLD and LLD documents, write test cases, execute manual tests, report bugs using tools like Jira, automate scenarios using Selenium, and collaborate within Agile sprint cycles.
Will I write automation scripts during this program?
Yes, you will convert manual test cases into Selenium automation scripts using Java and TestNG. You will also understand how automation fits into regression testing and overall project workflows.
Is there a selenium live project for practice?
Yes, this program is designed as a selenium live project for practice where you work on structured tasks, including testing workflows, automation, regression testing, and Agile-based execution.
Will Agile be taught or practiced?
Agile is practiced through sprint execution. You will participate in sprint planning, daily standups, reviews, and retrospectives to understand real team workflows.
How are tasks assigned and tracked in this program?
Tasks are assigned based on project requirements and managed using Jira. You will track progress, update task status, and report bugs following real QA workflow processes.
How to gain experience after Selenium course?
The best way is to work on project-based simulations where you perform real QA tasks instead of only learning tools. This includes requirement analysis, testing execution, bug reporting, and automation in a structured workflow.
Will this help in interviews?
Yes, it helps you explain how QA work happens in real projects, including testing flow, bug lifecycle, automation approach, and Agile practices, which are commonly asked in interviews.
Will there be team collaboration?
Yes, you will work in a simulated team environment where tasks are discussed, assigned, and reviewed. This helps you understand communication and coordination within QA teams.
Is CI/CD included in the program?
You will get a basic introduction to CI/CD concepts and how automation testing fits into pipelines. This is provided as awareness rather than deep implementation.
Can beginners join this program?
This program is best suited for learners who already completed basic Selenium training. It focuses on practical execution rather than beginner-level teaching.
What will I have by the end of the program?
You will have experience working on QA tasks such as test case creation, bug reporting, and automation scripts, along with a clear understanding of Agile workflows and real project execution.
How can I practice Selenium on a real project with Agile?
This program simulates a real QA environment using sprint-based Agile execution, where learners write test cases, automate scripts, and track bugs using Jira.
Check If This QA Simulation Fits Your Learning Stage
You can reach out to understand the structure, tools, and workflow before getting started.
Where Can You Practice a Real QA Project After Learning Selenium?
Many learners complete a Java Selenium course but get stuck at the same point — they don’t know how to move from learning tools to working on real projects.
This gap usually comes from not experiencing how QA work actually happens in a team environment.
In real projects, QA Engineers don’t work in isolation. They follow structured workflows like requirement analysis, test case creation, bug tracking, automation, and Agile sprint execution. Without practicing this flow, it becomes difficult to explain real experience.
This is where structured QA project simulation programs become useful. Instead of random practice, they provide a guided environment where learners work on tasks similar to real QA teams using tools like Jira, Selenium, and GitHub.
How Endtrace Training Supports Real QA Project Practice
Endtrace Training provides a Java Selenium QA Project Simulation Program designed to help learners
experience how real QA workflows are executed inside Agile teams.
In this program, learners work as junior QA team members and perform tasks such as understanding project documents,
writing test cases, executing testing, reporting bugs, and building automation scripts using Selenium with Java.
The focus is not on teaching tools again, but on helping learners understand how those tools are used together in real project execution.
Common Questions Learners Usually Have
I completed a Selenium course. How do I get real project experience?
You need exposure to structured workflows where you apply your knowledge in a project-like environment instead of only practicing isolated scripts.
Where can I find Selenium live projects for practice?
Instead of searching for random projects, working in guided simulation programs helps you understand real execution, task flow, and team collaboration.
How do QA Engineers actually work in companies?
They follow Agile processes, work with tools like Jira, write and execute test cases, report bugs, automate testing, and collaborate with developers.
Is practicing automation alone enough?
No, real QA work involves requirement understanding, manual testing, bug lifecycle management, and team-based execution along with automation.
Why Structured Project Simulation Matters
Practicing random Selenium scripts improves coding skills, but it does not build understanding of real project workflows.
Structured simulation helps you connect all parts of QA work — from requirements to delivery — in a clear and practical way.
This is what helps learners move from “I know Selenium” to “I understand how QA work happens in real projects.”
Share Technical Tasks here
We are pleased to help with your queries. let us know requirements your looking for Technical support
Feel free to contact us anytime. We will be happy to help you.
Reach us: +91 97031 81624 ( WhatsApp )
